LUIGI MARINO

musician

LUIGI MARINO

musician

C-Bow — An e-bow for cymbals or any resonant surface

C-bow (cymbal electronic bow) is a feedback device that works exactly like a guitar e-bow but it is capable of exciting heavier resonant surfaces like cymbals, gongs, bass drum, etc. At its core, it is made of a contact mic used as pick up, a transducer that re-projects the sound onto the same surface where the contact mic takes it, and a simple analog amplifier with filters. The sound comes entirely from the object c-bow makes resonate.




Version 2 (2025)



Features of version 2

  • 2000Ah LiPo battery and USB-C charging port
    Gone are the days of the 9V battery that barely lasted and had to be taken out for charging...
  • Class D final amp
    ...and with the 9V, so it goes the mighty LM386, leaving the DIY‑dirty‑cheap-amp crown to the more modern PAM8302.
  • Piezo input
    A buffered 35mm piezo mic provides the classic feedback behaviour, with minimal interference from sounds not originating from the cymbal.
  • Electret microphone input
    The electret microphone captures all sounds in the room. It can be added to the piezo input in the feedback loop, making the system more unstable and reactive to external sounds, or it can be used as the only input. The electret input is unbuffered and feeds directly into an inverting preamplifier.
  • Auxiliary input
    Allows an external signal (radio, MP3 player, etc.) to be added to the feedback loop, or routed directly to the surface so it functions as a speaker — a compact interpretation of David Tudor’s Rainforest IV. Aux in is buffered.
  • Mixer
    All the three inputs have a volume potentiometer and can be mixed into the feedback loop independently.
  • Low-pass filter
    Reduces excessive high frequencies in the feedback loop.
  • High-pass filter
    Helps shift the feedback when it becomes stuck in the mid-frequency range.
  • Larger transducer
    The transducer is a Dayton Audio Exciter 25mm, 10W, 4Ω (DAEX25CT‑4), a clear improvement over the previous 19mm, 5W version (DAEX19CT‑4), especially for low-frequency response.
  • Attenuation potentiometer
    A 220 kΩ potentiometer, used as a variable resistance after the filters and before the final amplifier, allows you to "slow down" the feedback. It is another compact way to make the sound less jumpy and squeaky.
  • Limiter switch
    A switch activates a limiter made with two Schottky IN5817 diodes facing each other. This is a strong limiter, useful for keeping the loudness in check, as this device can get extremely loud.
  • 3D-printed case and more sustainable materials
    The case is 3D-printed in bioplastic (PLA), and the original sponge has been replaced with firm latex.



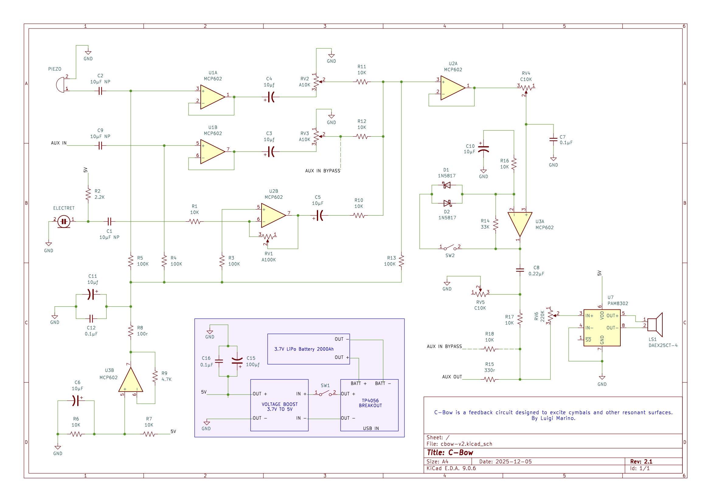
Notes about the schematic

The pink rectangle is the battery management / charging section. It provides a decoupled 5V rail derived from the 3.7V Li-Po battery and can be used to power any 5V circuitry drawing less than 1A.

The bias rail must bias four op-amps and the piezo input, which requires a very high input impedance. For this reason, the bias voltage is buffered by U3B. Since this is a critical part of the circuit, I tried to follow best practices: adding R9 to configure the op amp for unity gain significantly improved the situation (or I hope I'm not just hallucinating...)

U2A acts as a mixing buffer, so the low-pass filter that follows (RV4 and C7) does not interact with other resistances and its cutoff frequency can be calculated using the standard formula. The preamp is also configured as non-inverting for the same reason, so the low-pass filter is effectively “sandwiched” between two low-impedance stages. Capacitor C10 removes the DC bias, allowing the non-inverting amplifier to operate correctly even though the input signal is biased.

RV6 is a dirty trick, and if you come up with better solutions, just drop an email! Without any resistance there, the feedback sound is too snappy/angry/squeaky. Introducing arbitrary resisatnce, gives me the option to calm everything down, and also lower the volume, but it seems to work better than a normal master volume.

Pots:

  • RV1 - Piezo volume
  • RV2 - Aux In volume
  • RV3 - Electret Mic volume
  • RV4 - LP cutoff. 1-pole, approximate range in hz: 160 - 20k(bypass)
  • RV5 - HP cutoff. 1-pole, approximate range in hz: 70 - 20k(closed)
  • RV6 - Attenuation. 0 = bypass, 220k = almost nothing comes out

Switches:

  • SW1 - On/Off
  • SW2 - Limiter On/Off



3D Printing Repository

FreeCAD project

3D Print Meshes (ZIP)



And some pics (more to come...)




Version 1 (2020)

As a contact mic I used a normal 35mm piezo. The transducer is a Dayton Audio DAEX19CT-4 (4 ohm / 5W). The first transducers I tried weren't even remotely powerful enough and Matthew Goodheart's platform reembodiedsound.org spared me a lot of trial and error. The circuit has a single op-amp (TL071) used as a unity gain buffer, a lowpass filter, and the LM386 used to drive the transducer. A tricky part was the isolation of the case: simply attaching a transducer and a contact mic to the case causes the case to feedback onto itself, and the resonances of a little plastic box are far less pleasant than the delicate complexities of metal percussion. To isolate the contact mic, I tried wood, softer plastic, silicone layers, but the first easy solution was supermarket sponge. I cut a layer as high as the height of the transducer so that c-bow stays planted on the surface with two legs (see pic of the bottom part).

Features of c-bow:

  • A lowpass filter to cut the excessive high frequencies of the feedback. The 100k potentiometer controls the cutoff frequency.
  • A tactile momentary button that multiplies the gain by 10. It gives sort of feedback kicks that are useful to jump start the feedback loop or simply fun to play with. The sponge isolates the mic so the case doesn't feed back, but I left a high volume zone where pushing the button makes the object squeak without touching any surface.
  • A toggle switch bypasses the tactile button and keeps the gain to the maximum. To avoid very high piercing frequencies, the lowpass cutoff should stay low, thus the feedback loop requires more gain to pass the filter and sustain itself: this toggle helps with that.
  • An aux in with volume control allows you to add an external signal (a radio, an mp3 player, etc.) to the feedback loop or simply let you send onto the surface whatever input you want so that the surface works like a speaker (a pocket solution for David Tudor's Rainforest IV).
  • An aux out without volume control allows you to create networks of feedback between different c-bows on different surfaces.
  • Inputs are buffered so the output impedance of everything you send in won't affect the filter's behaviour.